advertisement

宮城県公立高校新入試、前期・後期日程を一本化…H32年度から 3枚目の写真・画像

 宮城県教育庁高校教育課は平成29年11月8日、新しい県立高校入学者選抜制度(案)を公開した。前期選抜と後期選抜に分かれている入試日程を一本化する案や、学力検査を全選抜で必須とする案などが見られる。

教育・受験 その他
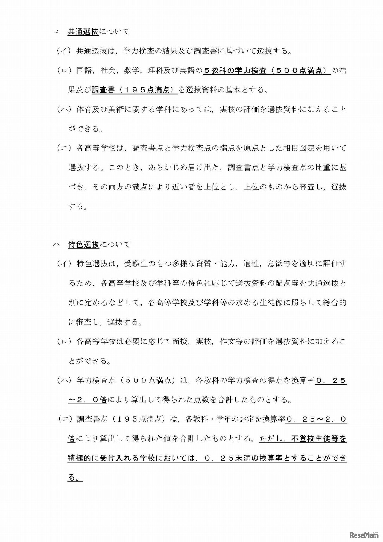
新しい県立高校入学者選抜制度(案)(平成29年11月6日)
画像出典:宮城県教育庁高校教育課 平成29年度第2回高等学校入学者選抜審議会(平成29年11月6日開催)資料 ※資料公開は平成29年11月8日 新しい県立高校入学者選抜制度(案)(平成29年11月6日)

編集部おすすめの記事

特集

page top