advertisement
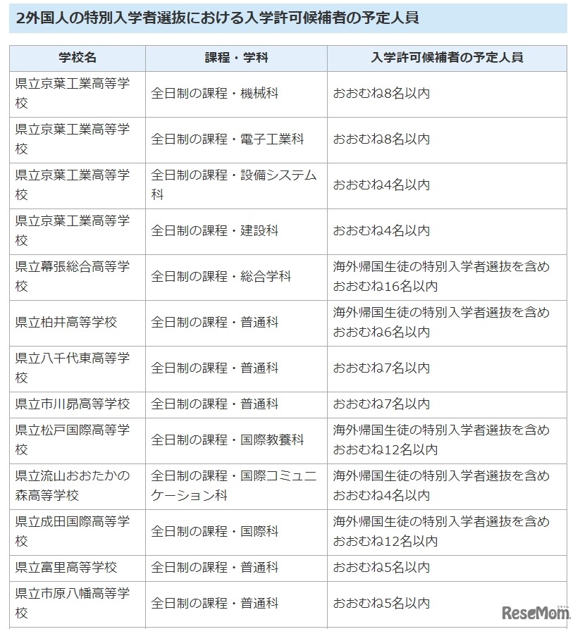
千葉県教育委員会は2018年9月13日、平成31年度(2019年度)千葉県公立高等学校入学者選抜実施要項を公表した。2019年度より新たに八千代東(全日制)と松戸市立松戸(全日制)、生浜(定時制)で外国人の特別入学者選抜を実施する。
「イード・アワード2018 塾 中学生/個別指導の部」でやる気…
千葉県は2026年5月18日より「2026年度千葉県庁インターンシッ…
気象庁は2026年5月29日から、自治体が発令する警戒レベルと連…
大分県教育委員会は2026年5月22日、2027年度(令和9年度)大…
人事院は2026年5月22日、4月12日に実施した国家公務員採用総…
東京都は2026年5月22日、都庁の仕事が体験できる「都庁インタ…
千葉県教育委員会は2026年5月19日、2026年度(令和8年度)千…
Language