advertisement
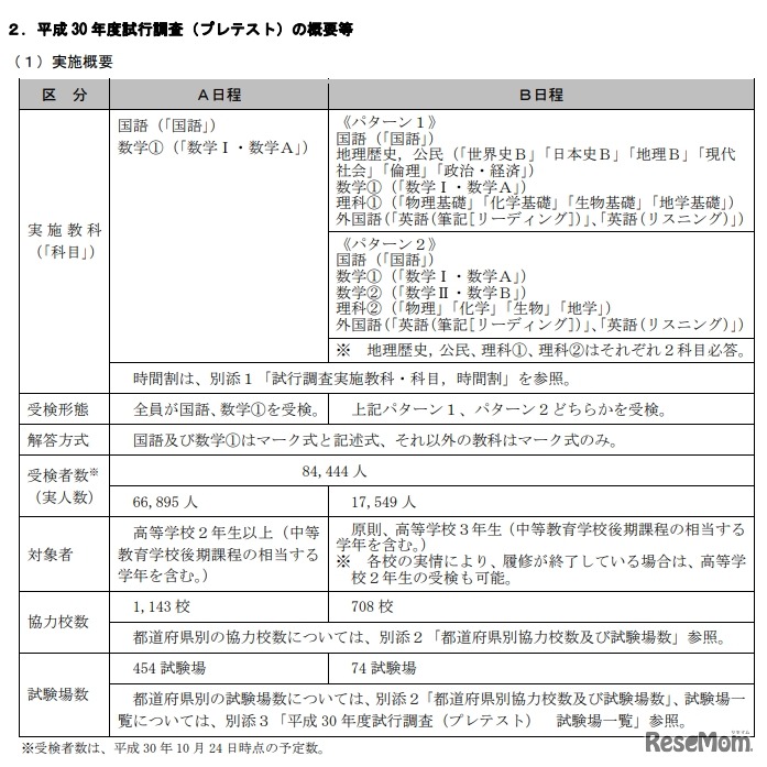
大学入試センターは、2020年度より導入する「大学入学共通テスト」の実施に向け、試行調査(プレテスト)を2018年11月10日と11日に実施する。全国の高校2年生以上を対象に実施し、8万4,444人が受検予定。
代々木ゼミナールは2026年4月4日、2026年度の私立大学一般入…
文部科学省は2022年8月18日、2021年度大学入学者選抜における…
旺文社の入試情報サイト「大学受験パスナビ」では、全国732大…
国際花と緑の博覧会記念協会と地域環境計画は2026年4月14日、…
リセマムではお子さまの進路や学びについて、専門家や先輩保…
Language