advertisement

福井大学の医学部編入試験、前年と同一内容…公平性欠く 2枚目の写真・画像

 福井大学は2018年10月25日、2019年度医学部医学科学士編入試験の第1次選考において、不適切な出題があったことを公表した。212人が受験した学力検査の全問が、前年度と同一の内容だったという。第1次選考の不合格者全員を最終選考受験有資格者と追加認定した。

教育・受験 大学生
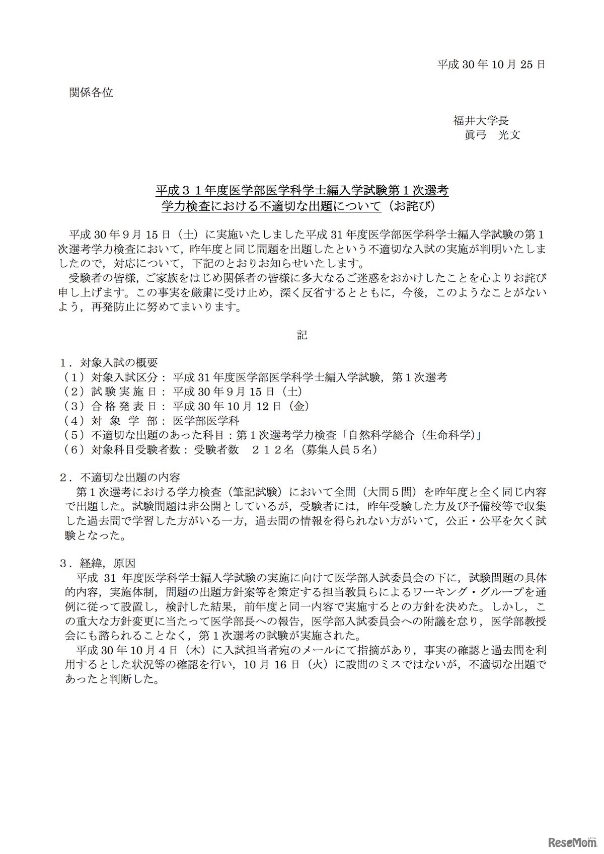
福井大学「平成31年度医学部医学科学士編入学試験第1次選考学力検査における不適切な出題について(お詫び)」の一部
画像出典:福井大学 福井大学「平成31年度医学部医学科学士編入学試験第1次選考学力検査における不適切な出題について(お詫び)」の一部

編集部おすすめの記事

特集

page top