advertisement
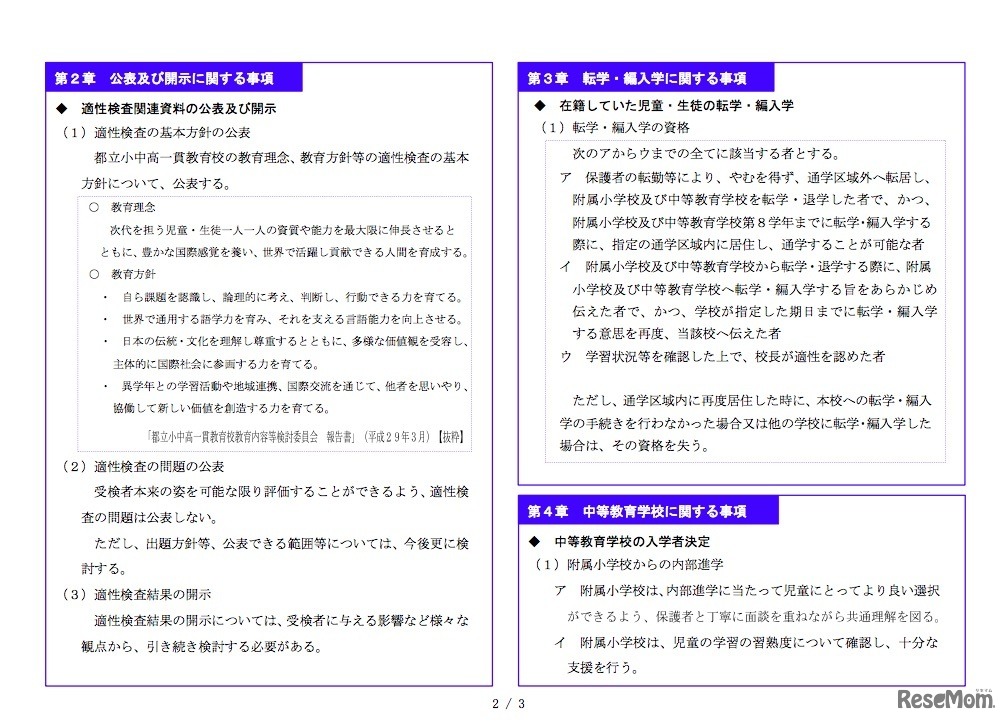
東京都教育委員会は2019年3月28日、都立小中高一貫教育校入学者の決定方法に関する検討委員会の報告書を公表した。入学者決定は、第1次(抽選)、第2次(適性検査)、第3次(抽選)で実施。適性検査の問題は公表しない考えを示した。
イードの教育情報サイト「リセマム(ReseMom)」は、より多く…
2026年のオープンキャンパス情報が、各大学の公式Webサイトで…
2026年3月20日、青山学院中等部(東京都渋谷区)にて、全国か…
佐賀県教育委員会は2026年4月28日、2027年度(令和9年度)中…
市原市は2026年6月27日、市原市中央武道館(ゼットエー武道場…
ワンダーファイは2026年5月25日、中学入試算数アプリ教材「究…
文部科学省は2026年5月22日、2026年3月新規高等学校卒業予定…
Language