advertisement
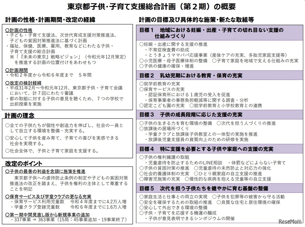
東京都は2020年3月30日、「東京都子供・子育て支援総合計画(第2期)」を策定したと発表。改定のポイントは、「子供の最善の利益を念頭に施策を推進」「保育サービスおよび学童クラブのさらなる充実」「第1期中間見直し版から新規事業の追加」の3つ。
跡見学園女子大学は2026年4月、文京キャンパスに「情報科学芸…
明治安田生命は2025年12月9日、2025年生まれの子供の名前につ…
栃木県教育委員会は2025年12月8日、2026年度県立中学校入学者…
ウィズダムアカデミーは2025年12月8日、学童保育事業において…
こども家庭庁は2025年11月14日、子供の不慮の事故を可能な限…
ChatGPTなど生成AIが社会を変える今、子供に必要な力とは? …
ウェザーニューズは、2025年12月14日ごろに極大を迎える三大…