advertisement
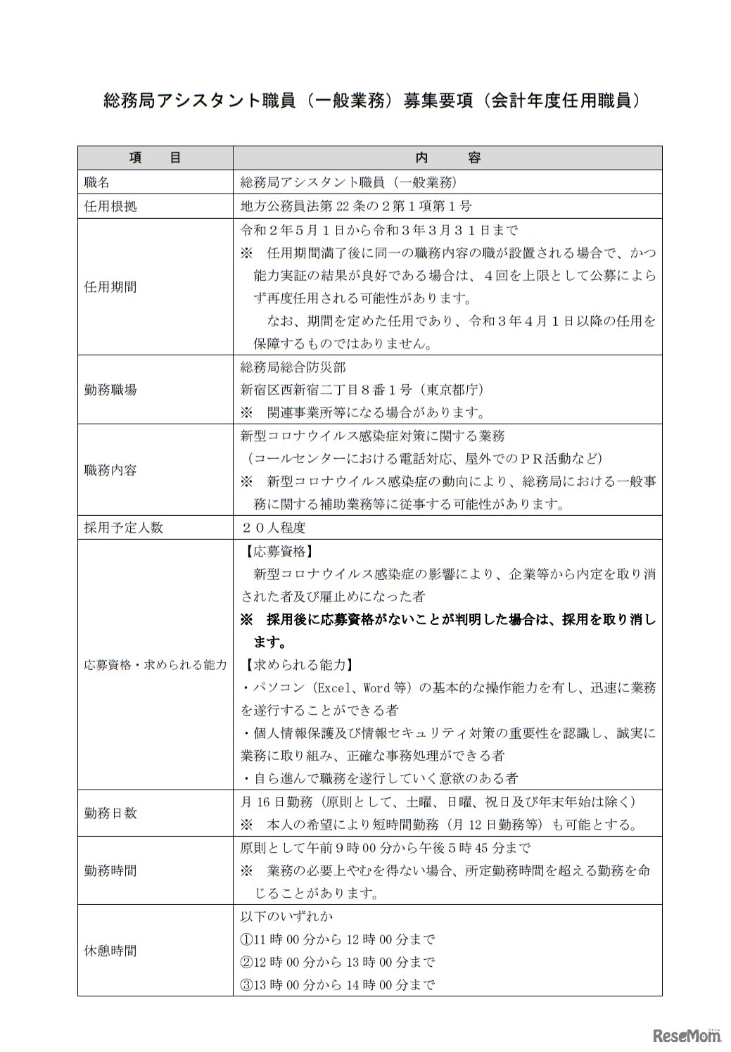
東京都総務局は、新型コロナウイルス感染症による雇用情勢の悪化を踏まえ、緊急雇用対策として、感染症の影響を受けた者を対象に会計年度任用職員(アシスタント職)の募集を実施する。
東京都は2025年12月18日、2026年度都内私立高校(全日制)の…
鹿児島県教育委員会は2025年10月18日、2026年度(令和8年度)…
人事院は2025年12月18日、秋に実施した2025年度国家公務員採…
神奈川県は2025年12月22日から、麻しん患者に接触した人を対…
千葉県教育委員会は2025年12月18日、2027年度(令和9年度)以…
東京都交通局は2025年12月27日から2026年1月4日・10日から12…