advertisement

【高校受験2021】公立高入試出題範囲配慮、異なる対応(まとめ)※12/28追記 8枚目の写真・画像

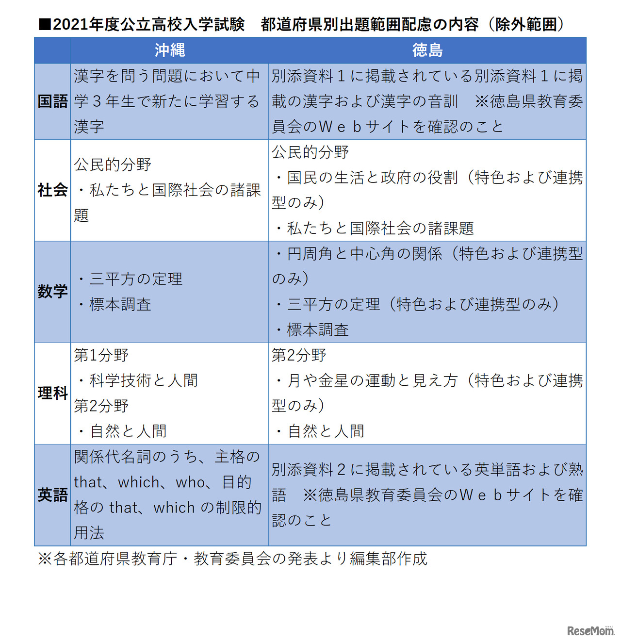
 各都道府県の行う2021年(令和3年)度の公立高校の入試問題について、出題範囲の配慮(除外範囲)についてまとめた。なおこの内容はほかの情報が出次第適宜、更新していく予定。

教育・受験 中学生
2021年度公立高校入学試験 都道府県別出題範囲配慮(除外範囲)の内容 9月7日追加分
編集部作成 2021年度公立高校入学試験 都道府県別出題範囲配慮(除外範囲)の内容 9月7日追加分

編集部おすすめの記事

特集

page top