advertisement
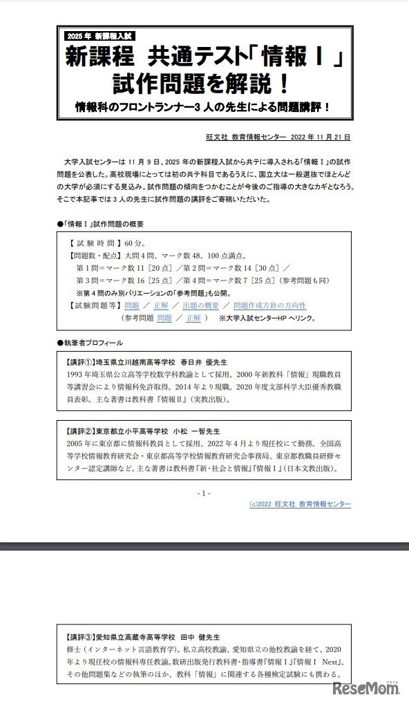
2025年度から共通テストに導入される教科「情報I」について、大学入試センターが2022年11月9日に試作問題を発表した。旺文社教育情報センターはこれを受け、教科書執筆にも携わる3名の講師による解説と講評をWebサイトに掲載した。
「駿台・ベネッセ データネット」は2026年1月19日、大学入学…
LINEヤフーは2026年1月8日、全国の中高生を対象に実施した「…
先生の働き方改革を応援するラジオ風YouTube番組「TDXラジオ…
キッザニア東京は東京都と連携し、性別に関する無意識の思い…
イード・アワード2025「幼児教室」で、「めばえ教室」が優秀…