advertisement
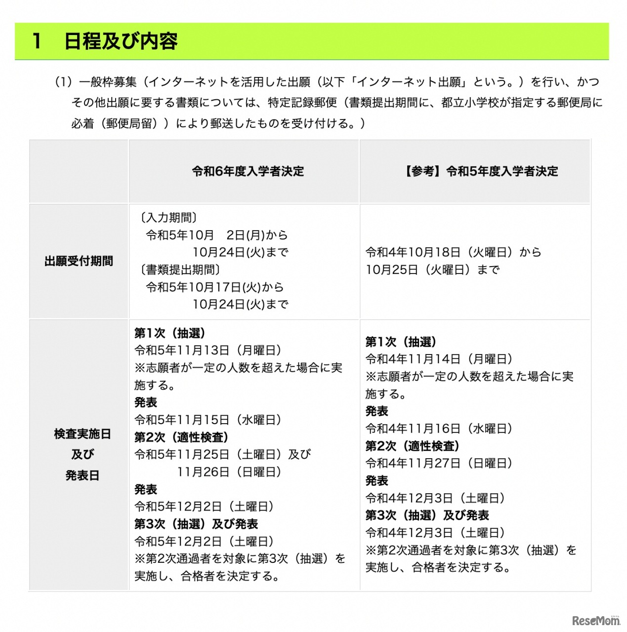
東京都教育庁は2023年5月25日、2024年度(令和6年度)東京都立立川国際中等教育学校附属小学校の募集人員と入学者決定に関する実施要綱・同細目を公表した。募集人員は2学級70人。願書受付期間は、一般枠が10月2日~24日、海外帰国・在京外国人児童枠が10月15日・16日。
松戸・野田・柏私立中学校7校連絡協議会は2026年3月22日、「…
2026年3月20日、青山学院中等部(東京都渋谷区)にて、全国か…
伸芽会は2024年9月と10月、2018年4月2日~2019年4月1日生まれ…
伸芽会は2026年1月25日、幼稚園受験または小学校受験を考える…
2026年度(令和8年度)大学入学共通テスト(旧センター試験、…
東京都立大学は2025年12月25日、2026年度の秋季入学に関する…
厚生労働省は2026年1月16日、2026年第2週(2026年1月5日~11…
兵庫県教育委員会は2026年1月8日、2027年度(令和9年度)の兵…
2026年1月17日、2026年度(令和8年度)大学入学共通テスト(…