advertisement
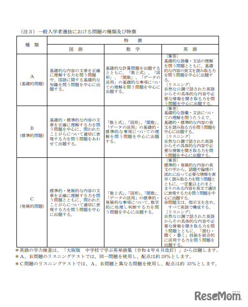
大阪府教育委員会は2023年7月7日、2024年度(令和6年度)大阪府公立高等学校入学者選抜における、アドミッションポリシー(求める生徒像)、学力検査問題の種類、学力検査の成績および調査書の評定にかける倍率のタイプについて発表した。
日本私立学校振興・共済事業団は、2024年度の私立高等学校入…
大阪府教育委員会は2026年3月19日、2026年度(令和8年度)大…
文部科学省は2026年4月13日から19日の期間、「第67回科学技術…
大学通信は2026年3月、大学合格者の高校別ランキングを公表し…
リセマムではお子さまの進路や学びについて、専門家や先輩保…
KULは、eスタジアムとともに、2026年7月18日~8月16日に、教…
Language