advertisement
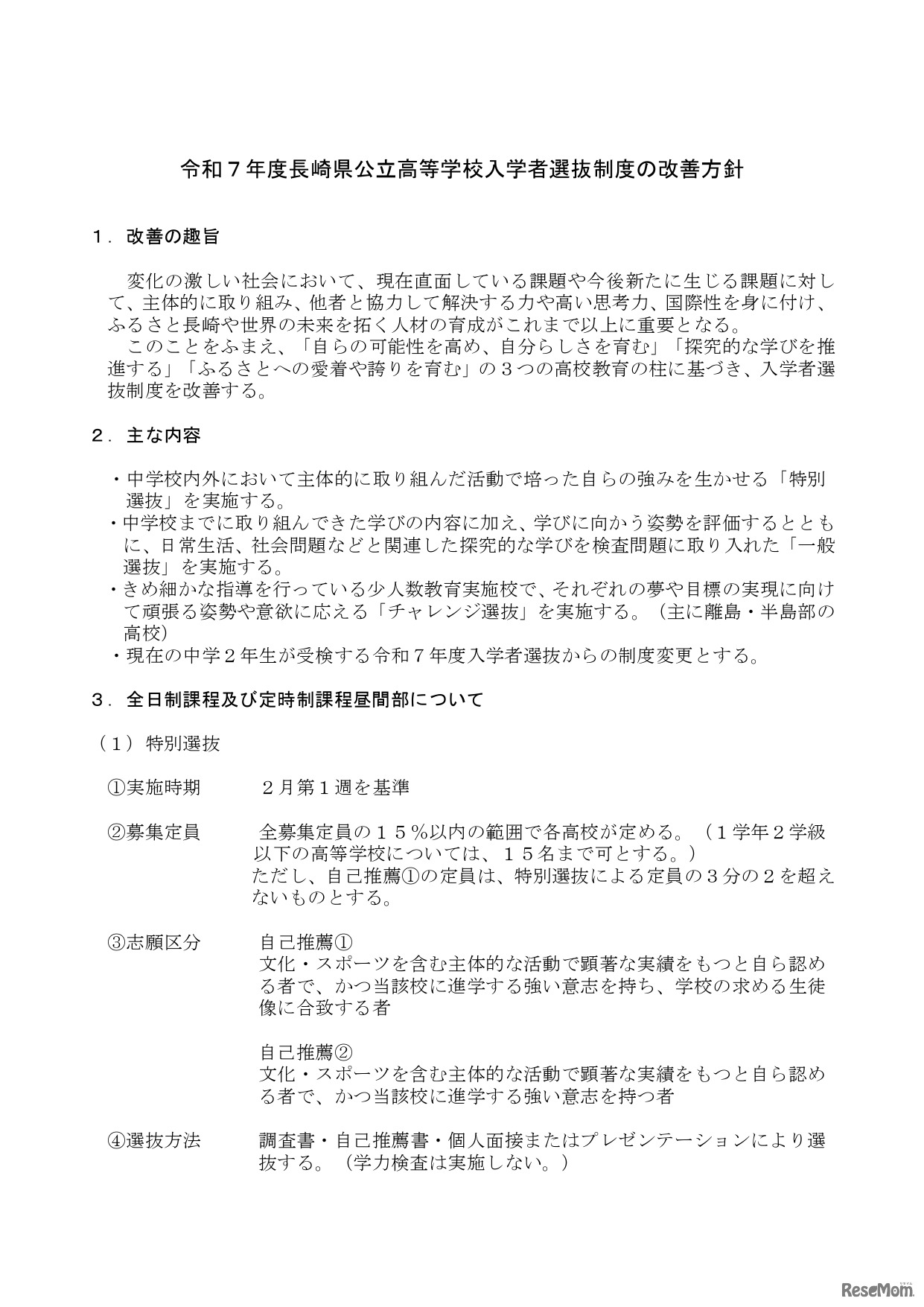
長崎県は、2025年度(令和7年度)長崎県公立高等学校入学者選抜制度の改善方針を公表した。現在の中学2年生が対象。現行の前期・後期選抜が廃止され、特別選抜、一般選抜、チャレンジ選抜が実施される。
長崎県教育委員会は2026年1月20日、2026年度(令和8年度)長…
東京都教育委員会は2025年9月26日、2025年度(令和7年度)第2…
日本私立学校振興・共済事業団は2026年1月16日、2025年度(令…
東京都教育委員会は2026年1月20日、2026年度(令和8年度)東…
北海道教育委員会は2025年12月5日、2026年度(令和8年度)公…