advertisement

東京都「私立中の授業料10万円助成」9/1申請開始 3枚目の写真・画像

 東京都は2023年8月24日、私立中学校などに通う都内在住者の授業料を補助する制度を2023年度から開始するにあたり、申請を9月1日~30日の間で行う必要があることを発表した。対象世帯の年収目安は約910万円未満、助成額は年額10万円の範囲内。

教育・受験 中学生
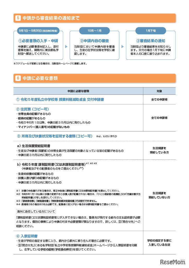
2023年度 東京都私立中学校など授業料軽減助成金のお知らせ
画像出典:東京都私学財団 2023年度 東京都私立中学校など授業料軽減助成金のお知らせ

編集部おすすめの記事

特集

page top