advertisement
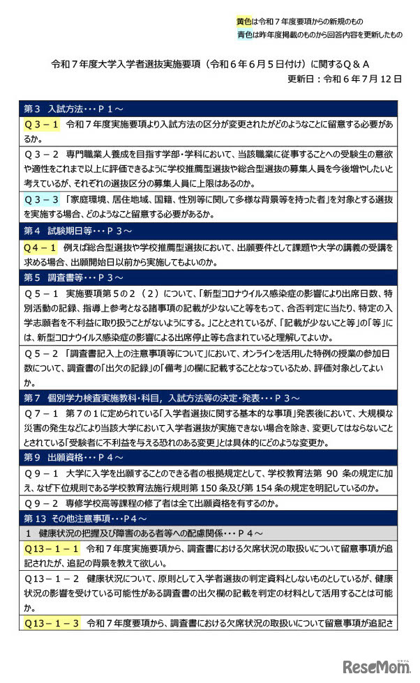
文部科学省は2024年年7月12日、2025年度(令和7年度)大学入学者選抜実施要項に関するQ&AをWebサイトに掲載した。入試方法の区分変更にともなう留意点など、新学習指導要領に対応した2025年度入試の要項についてQ&A形式でわかりやすく解説している。
大学入学共通テスト(旧センター試験、以下、共通テスト)が…
河合塾は2026年2月から4月にかけて、新高1生とその保護者を対…
文部科学省は、私立大学等の2025年度(令和7年度)入学者に係…
山梨県教育委員会は2026年1月21日、2026年度(令和8年度)山…
韓国ソウルの芸能名門校「ハンリム芸能芸術高等学校」が、202…
LifePromptは2026年1月、最新の生成AI3モデルに2026年度の大…
日本私立学校振興・共済事業団は2026年1月16日、2025年度(令…