advertisement
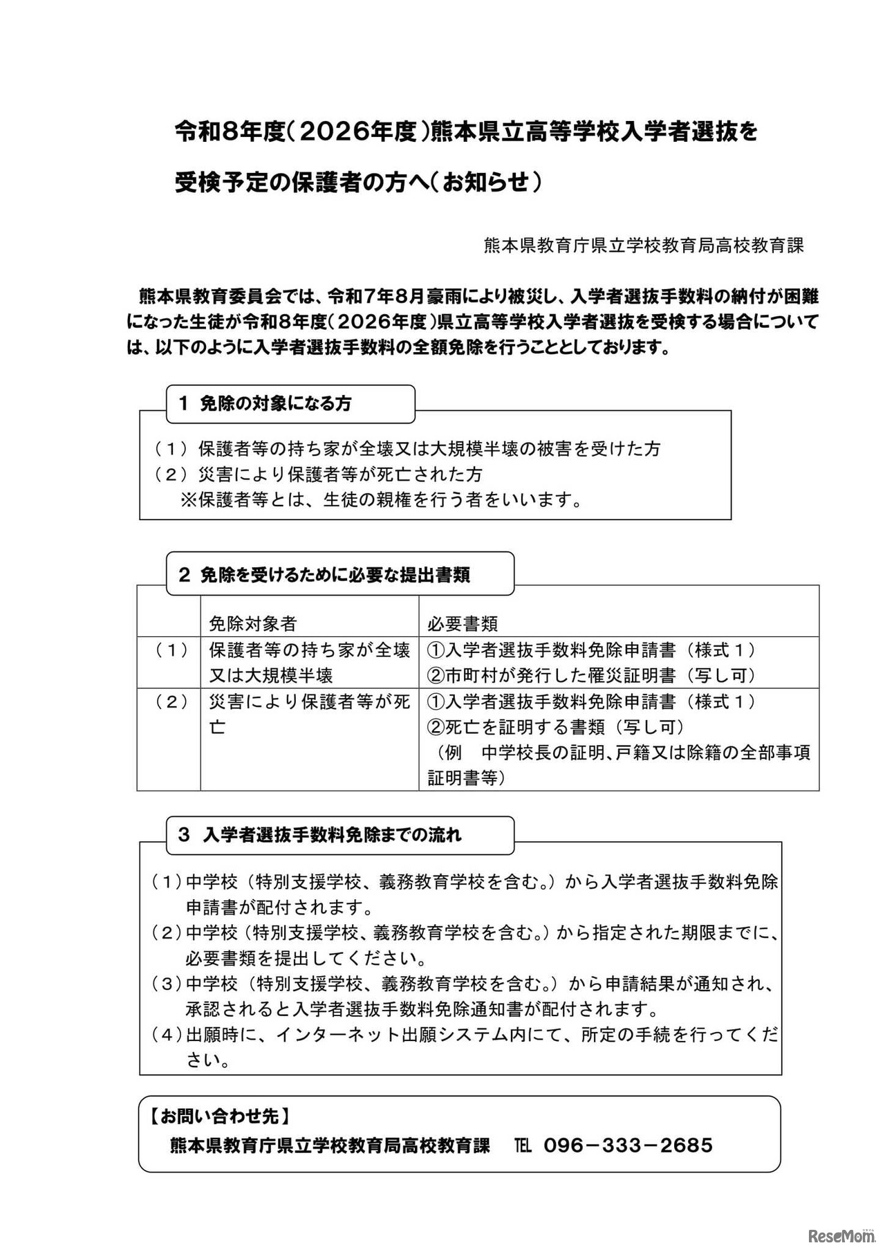
熊本県教育委員会は2025年10月15日、2025年8月の豪雨により被災し、入学者選抜手数料の納付が困難な状況にある生徒に対し、2026年度(令和8年度)県立高校入学者選抜手数料を全額免除すると発表した。対象者は、申請書や必要書類を指定された期日までに提出する。
神奈川東部私立中高フェスタの会は、英理女子学院高等学校(…
朝日新聞社は2026年7月12日、小学3年生を対象とした「第16回…
東武スカイツリーライン沿線の私立校が集まる「中高私学フェ…
テレビ熊本(TKU)は2026年3月5日午後3時45分から、同日実施…
立教学院は2026年5月10日、豊島区との共催により、体験型イベ…
山口県教育委員会は2026年4月27日、2026年度(令和8年度)山…
Language