advertisement
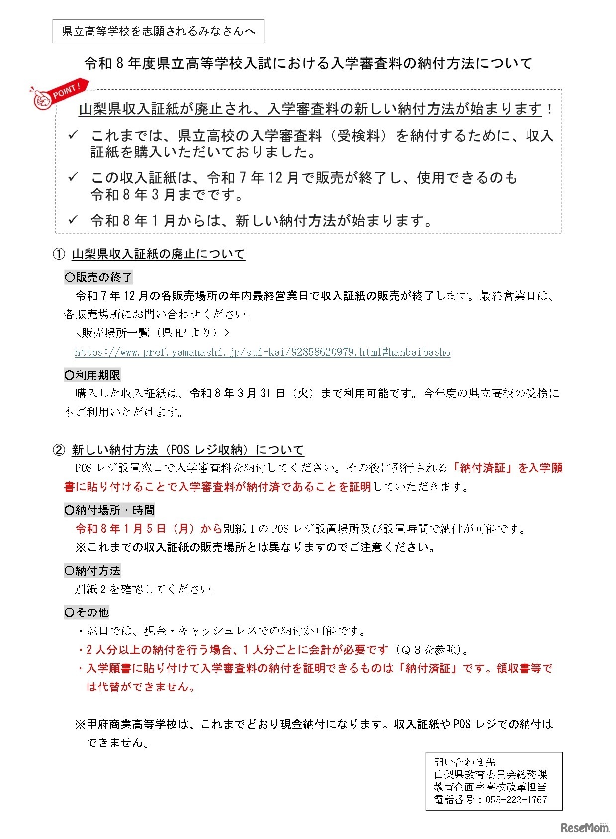
山梨県教育委員会は2025年11月5日、2026年度(令和8年度)山梨県立高等学校入試における入学審査料の納付方法について公表した。2026年1月5日より新たな納付方法「POSレジ収納」が始まる。なお購入済みの証紙は2026年3月まで利用可能。
山梨県教育委員会は2026年3月4日、2026年度(令和8年度)山梨…
鹿児島県教育委員会は2026年5月14日、2026年度(令和8年度)…
東京・神奈川の私立女子中学31校が一堂に会する「私立女子中…
子供が読書にハマるオンライン習い事「ヨンデミー」を運営す…
数学オリンピック財団は2026年8月2日から8日、山梨県北杜市に…
Language