advertisement

【高校受験2027】大分県公立高、一般入学の第一志願検査3/3-4

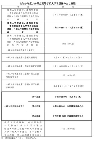
 大分県教育委員会は2026年3月26日、2027年度(令和9年度)大分県立高等学校入学者選抜のおもな日程を発表した。一般入学者選抜の第1志願検査日は2027年3月3日と4日。3月12日に合格者を発表する。

教育・受験 中学生
令和9年度大分県立高等学校入学者選抜のおもな日程
  • 令和9年度大分県立高等学校入学者選抜のおもな日程
  • 大分県教育委員会

 大分県教育委員会は2026年3月26日、2027年度(令和9年度)大分県立高等学校入学者選抜のおもな日程を発表した。一般入学者選抜の第1志願検査日は2027年3月3日と4日。3月12日に合格者を発表する。

 2027年度大分県立高等学校入学者選抜の日程は、推薦入学者選抜、連携型中高一貫教育に係る入学者選抜、帰国・外国人生徒特別入学者選抜が2027年1月18日から21日まで出願を受け付け、1月28日と29日に検査を実施する。合格内定通知日は2月1日。

 一般入学者選抜については、2027年2月1日に募集人員を発表する。第1志願の出願期間は、2月4日から10日まで、2月15日から18日まで第1志願の志願変更を受け付ける。

 一般入学者選抜の第2志願・第3志願は、2027年2月18日に実施校などを発表する。第2志願・第3志願の出願期間は、2月22日から26日まで。

 一般入学者選抜の第1志願検査日は、2027年3月3日および4日。第2志願の検査日(面接実施校のみ)は3月5日。第3志願の検査日(面接実施校のみ)は3月8日にそれぞれ実施する。

 推薦入学者選抜、連携型中高一貫教育に係る入学者選抜、帰国・外国人生徒特別入学者選抜および一般入学者選抜第1志願・第2志願・第3志願の合格者発表日は2027年3月12日。なお、通信制課程の日程については、別途定める。

《宮内みりる》

【注目の記事】

特集

編集部おすすめの記事

特集

page top