advertisement
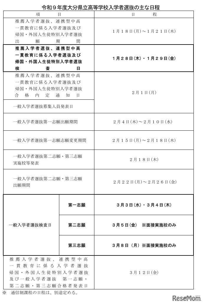
大分県教育委員会は2026年3月26日、2027年度(令和9年度)大分県立高等学校入学者選抜のおもな日程を発表した。一般入学者選抜の第1志願検査日は2027年3月3日と4日。3月12日に合格者を発表する。
青森県教育委員会は2026年3月26日、2027年度(令和9年度)青…
大分県立高校入試が2026年3月10日に行われる。試験終了にあわ…
佐賀県教育委員会は2026年3月31日、2028年度(令和10年度)入…
クラスターと青山学院大学は、メタバースプラットフォーム「c…
奈良県教育委員会は2026年3月13日、2026年度(令和8年度)奈…
文部科学省は2026年3月30日、2026年度(令和8年度)暫定予算…
Language