advertisement
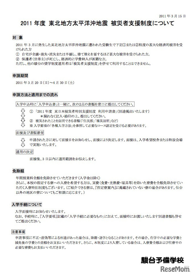
駿台予備学校は3月15日、東北地方太平洋沖地震被災者支援制度について発表した。
CLEARNOTEとコクヨは2026年3月29日、中高生の勉強法や進路に…
Gakkenは、2026年3月4日から3月18日までの期間限定で、防災学…
Stardyが運営するオンライン予備校「河野塾」は、経済的事情…
日本紙パルプ商事と日本文教出版は、紙の魅力を体験できるイ…
CLASS EARTHは2026年4月より、オンライン英会話コミュニティ…
東海大学は2027年度入試から、新しい特待生試験「プレトク」…
Language