advertisement
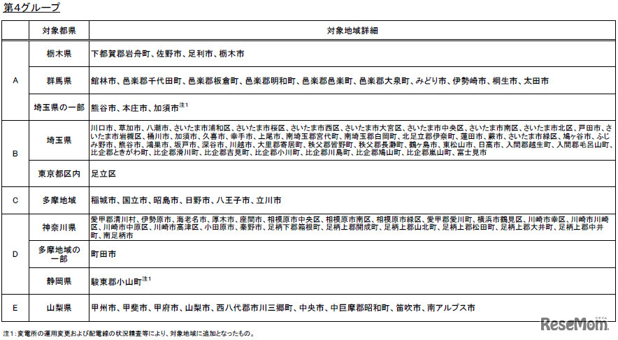
東京電力は、3月26日(土)より実施する、新たなグループについて発表した。これまで5グループに分けていたものを、下記のとおり都県を基本としてさらに5つ(A~E)に細分化する。一部、変電所の運用変更等により対象に追加となった地域もある。
台風15号で大きな被害を受けた千葉県は、被害状況や生活関連…
台風10号は2024年8月26日正午現在、日本の南を時速20キロで西…
環境省は2025年7月18日、福島の復興と未来に向けた若い世代の…
イオンは2025年12月5日から2026年1月7日まで、全国約7,600か…
ベネッセマナビジョンは2025年12月5日、高校3年生・高卒生対…