advertisement
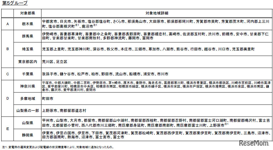
東京電力は、3月26日(土)より実施する、新たなグループについて発表した。これまで5グループに分けていたものを、下記のとおり都県を基本としてさらに5つ(A~E)に細分化する。一部、変電所の運用変更等により対象に追加となった地域もある。
台風15号で大きな被害を受けた千葉県は、被害状況や生活関連…
三井住友海上エイジェンシー・サービスは、2026年3月より子供…
Gakkenは、2026年3月4日から3月18日までの期間限定で、防災学…
文部科学省は2026年4月9日、不登校の状態にある児童生徒の出…
リセマムではお子さまの進路や学びについて、専門家や先輩保…
Language