advertisement
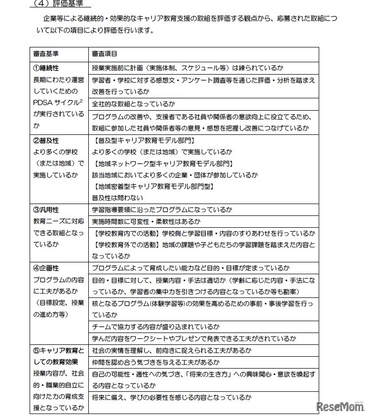
経済産業省は8月26日、第2回「キャリア教育アワード」の開催について発表した。
U-22プログラミング・コンテスト実行委員会は2026年4月6日、…
日本天文学オリンピック委員会は2026年3月14日、第5回日本天…
早稲田大学理工学術院 英語教育センター尾島司郎研究室が主催…
ファーマインドは2026年5月5日、ホームメイドクッキング日本…
代々木ゼミナールは2026年4月4日、2026年度の私立大学一般入…
芝浦工業大学と晃華学園中学校高等学校は2026年3月25日、高大…
Language