advertisement
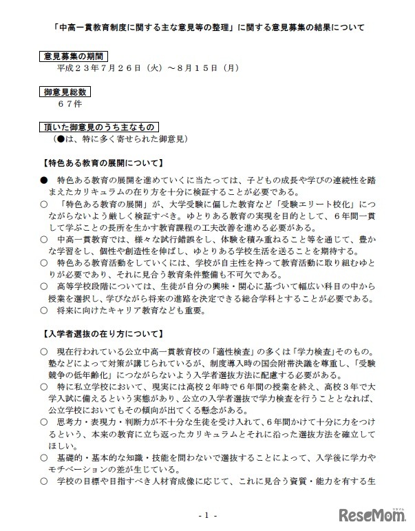
文部科学省は9月7日、中央教育審議会初等中等教育分科会学校段階間の連携・接続等に関する作業部会における「中高一貫教育制度に関する主な意見等の整理」に関する意見募集の結果をホームページ上で公開した。
文部科学省は、私立大学等の2025年度(令和7年度)入学者に係…
英国の名門ボーディングスクール18校が来日する留学イベント…
LifePromptは2026年1月、最新の生成AI3モデルに2026年度の大…
大東建託は2026年1月21日、「子育て世帯の街の住みここちラン…
リスクモンスターは2025年12月26日、第11回「大学1・2年生が…
大学入試センターは2026年1月21日、2026年度(令和8年度)大…