advertisement
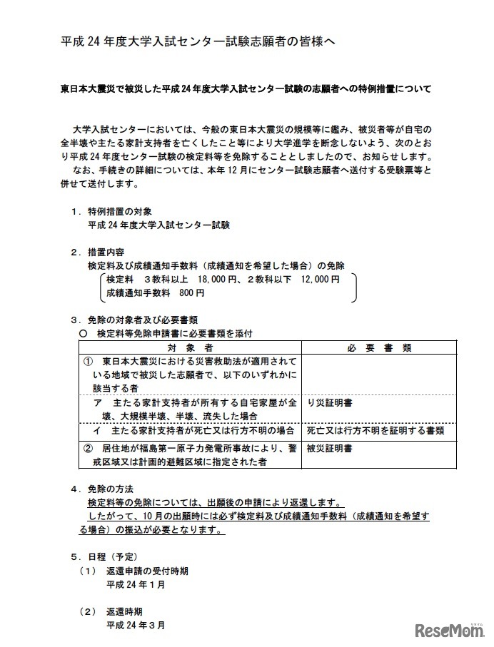
大学入試センターは9月16日、東日本大震災で被災した平成24年度大学入試センター試験の志願者への特例措置について発表した。
三原じゅん子こども家庭庁大臣は2025年1月14日、記者会見を行…
朝日新聞出版は2026年3月12日、東大・京大・難関国立大合格者…
Stardyが運営するオンライン予備校「河野塾」は、経済的事情…
日本OECD共同研究プロジェクト「2040年の日本と教育をデザイ…
Gakkenは、2026年3月4日から3月18日までの期間限定で、防災学…
TOASTは、2026年3月7日午前10時から午前11時30分まで、柳井正…
JR東日本大宮支社は2026年4月11日、10歳以上の子供と保護者を…
愛知県教育委員会は2026年3月10日、2026年度(令和8年度)公…
Language