advertisement
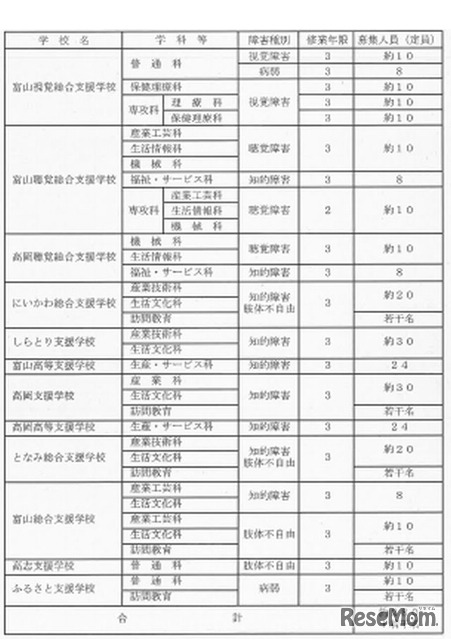
富山県教育委員会は10月4日、平成26(2014)年度県立高校の募集定員を発表した。全日制の募集定員は合計7,144人で前年度比10人減となった。
東京都教育委員会は6月11日、平成26年度に実施した都立高校入…
郁文館夢学園 郁文館高等学校は2026年2月14日、都立進学指導…
大学通信は、2025年度入試に基づく「国公立大医学部に強い高…
国際子ども図書館は文字・活字文化推進機構とアルゲリッチ芸…
毎日新聞社は2025年12月10日、中学受験専門塾の日能研関西お…
富山県教育委員会は2025年3月14日、令和7年度(2025年度)富…