advertisement
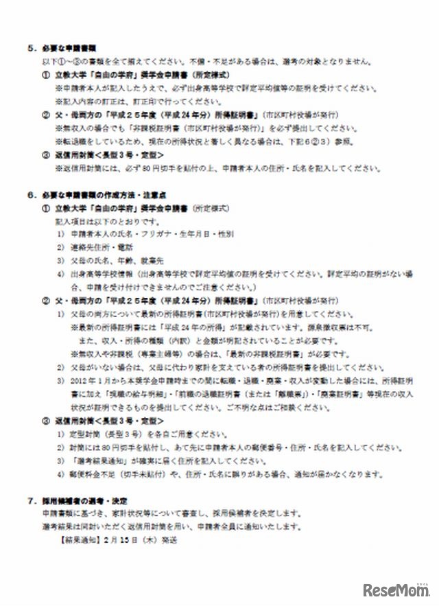
立教大学は11月13日、経済的理由で入学が困難な、同大学への入学希望者を対象とした入学前予約型奨学金「自由の学府奨学金」の新設と募集要項を発表した。
志望校選びの指標にもなる大学合格実績。この記事では、中高…
ガクシーはクラウドローンと共同で、高校3年生の保護者向けオ…
河合塾の大学入試情報サイト「Kei-Net」は6月24日、過去の入…
イオンは2025年12月5日から2026年1月7日まで、全国約7,600か…
北海道教育委員会は2025年12月5日、2026年度(令和8年度)公…