advertisement

高校無償化、平成26年度入学者より世帯年収910万円未満の所得制限 2枚目の写真・画像

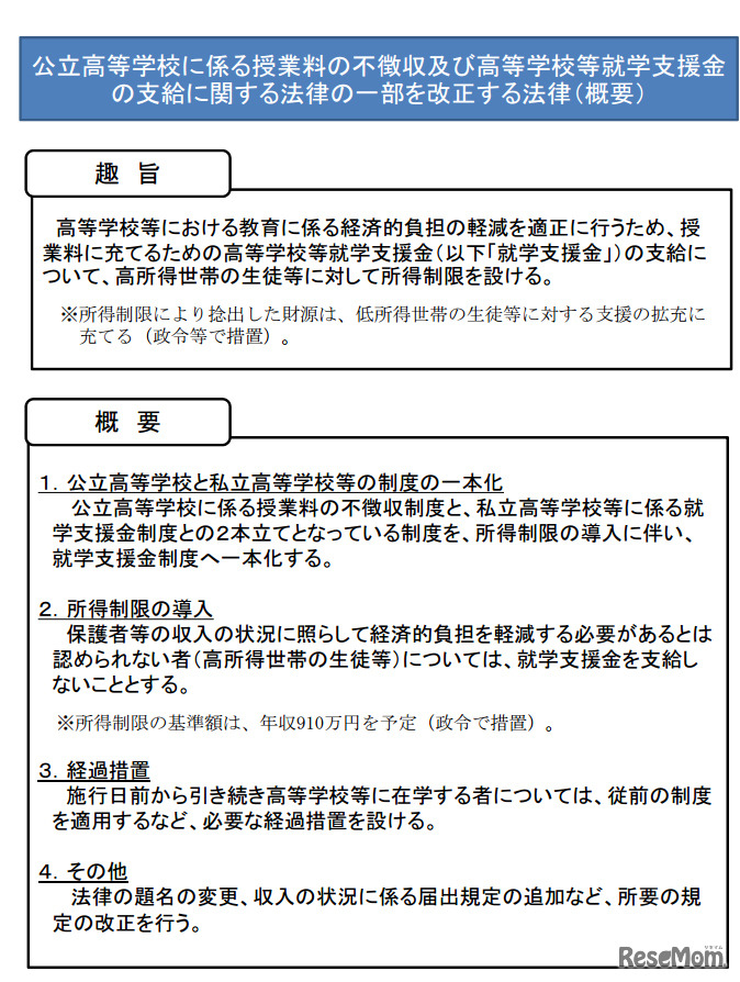
 文部科学省は、高校授業料無償化制度に一部所得制限を設ける法改正が11月27日、参院本会議で可決、成立したことを受け、新しい「高等学校等就学支援金」制度を発表した。

教育・受験 学校・塾・予備校
公立高等学校に係る授業料の不徴収及び高等学校等就学支援金の支給に関する法律の一部を改正する法律(概要)
公立高等学校に係る授業料の不徴収及び高等学校等就学支援金の支給に関する法律の一部を改正する法律(概要)

編集部おすすめの記事

特集

page top