advertisement
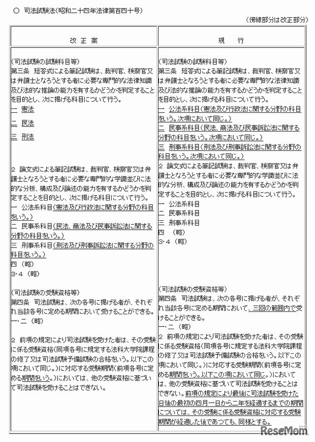
司法試験法の一部を改正する法律案が5月28日、参議院本会議場において全会一致で可決、成立した。現行の「3回まで」という受験制限回数を緩和し、法科大学院修了または司法試験予備試験合格から「5年間で5回」とする。
全国大学生活協同組合連合会(大学生協)は2025年12月23日、…
大学通信は2025年12月16日、学習塾が勧める中高一貫校ランキ…
「駿台・ベネッセ データネット」は2026年1月19日、大学入学…
東京都立中央図書館は2026年3月6日から6月3日まで、ペンギン…
キッザニア東京は東京都と連携し、性別に関する無意識の思い…
フコク生命は2026年1月、生活に寄り添ったお金の情報メディア…
日本郵便は2026年1月19日、2026年(令和8年)用お年玉付き年…