advertisement
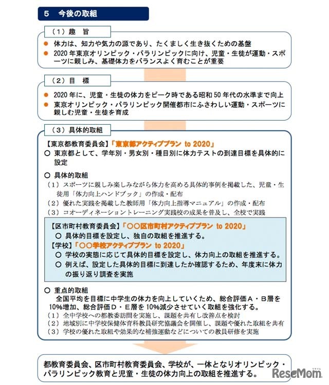
東京都教育委員会は2月12日、都内公立学校の全児童・生徒を対象とした「平成26年度東京都統一体力テスト」の結果を分析し公表した。体力テストの実技では、全般的に全国平均を下回る結果となり、特に中学校はその傾向が顕著だった。
LINEヤフーは2026年1月8日、全国の中高生を対象に実施した「…
大東建託は2026年1月21日、「子育て世帯の街の住みここちラン…
日本スポーツ振興センター(JSC)は2026年1月14日、日本の中…
東京都教育委員会は2026年1月21日、2026年度(令和8年度)都…
韓国ソウルの芸能名門校「ハンリム芸能芸術高等学校」が、202…
起立性調節障害改善協会は2026年1月11日~16日にかけて、小学…