advertisement
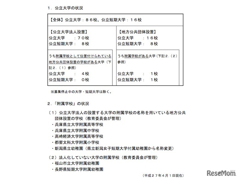
文部科学省は11月13日、11月10日開催の央教育審議会大学分科会の配付資料を公表。配付資料「公立大学法人制度の改正の方向性について(案)」によると、公立大学法人設置の附属学校や長期借入金について、国立大学法人を参考に制度設計の検討を行う方向性を示した。
文部科学省は2026年4月9日、不登校の状態にある児童生徒の出…
2026年度(令和8年度)秋田県公立高等学校入学者選抜1次募集…
森ビルが運営する六本木ヒルズ展望台 東京シティビューは、人…
代々木ゼミナールは2026年4月4日、2026年度の私立大学一般入…
厚生労働省は2026年3月31日、2025年度(令和7年度)「第49回救…
ファーマインドは2026年5月5日、ホームメイドクッキング日本…
早稲田大学理工学術院 英語教育センター尾島司郎研究室が主催…
Language