advertisement
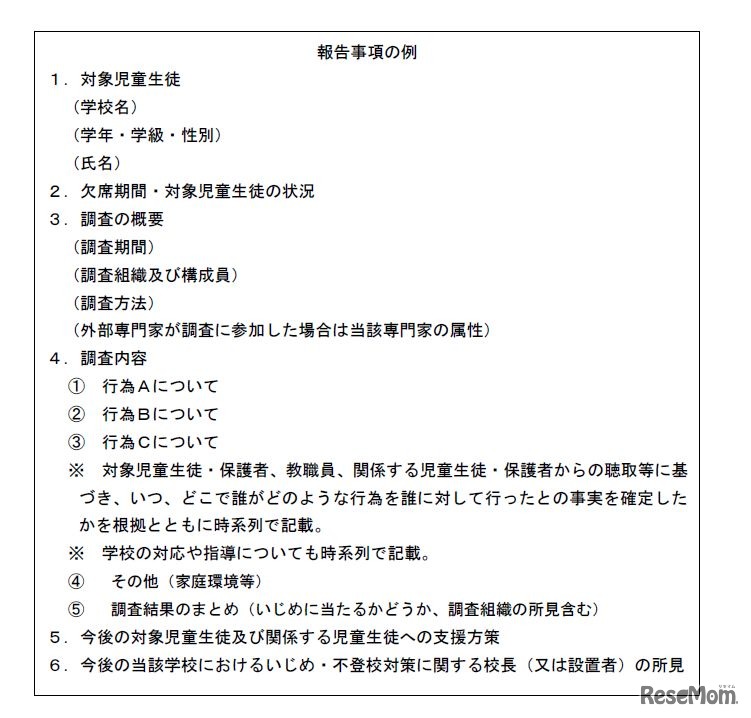
文部科学省はいじめによる学校の長期間の欠席「不登校重大事態」が疑われるとき、学校や設置者が適切に調査を行うよう指針を策定し、各道府県教育委員会などに対し、周知するように通知した。
東京都教育委員会は2026年6月21日、2027年度(令和9年度)東…
駿台予備学校は2026年5月14日、2027年度開設予定大学等につい…
東京都教育委員会は2025年10月29日、2024年度の都内公立学校…
国立大学協会九州支部は、九州地区の国立大学10校が参加する…
ROBBO JAPANは2026年5月15日、国際プログラミングコンテスト…
京都先端科学大学は2026年5月21日、高大連携協定を締結してい…
神奈川県内のすべての公立高校が出展する「全公立展」が2026…
東京都私学財団は2026年5月20日、2027年4月に高校または専修…
Language