advertisement
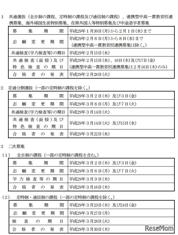
神奈川県教育局は6月21日、平成29(2017)年度公立高校の入試日程を発表した。共通選抜は1月30日~2月1日に募集し、2月6日~8日に志願変更、2月15日に学力検査を行う。共通選抜の学力検査では記号選択式問題の解答にマークシート方式を導入する。
平成29年度(2017年度)新潟県立高等学校一般入学者選抜学力…
増進堂・受験研究社は、小中学生向けの英検対策問題集「英検 …
河合塾の大学入試情報サイト「Kei-Net」は2025年12月3日、大…
パステルコミュニケーションの発達科学コミュニケーション講…
12月半ばの週末は、各地の中学校でイベントが開催される。今…
北海道教育委員会は2025年12月5日、2026年度(令和8年度)公…
神奈川県教育委員会は2025年11月28日、2025年度(令和7年度)…