advertisement
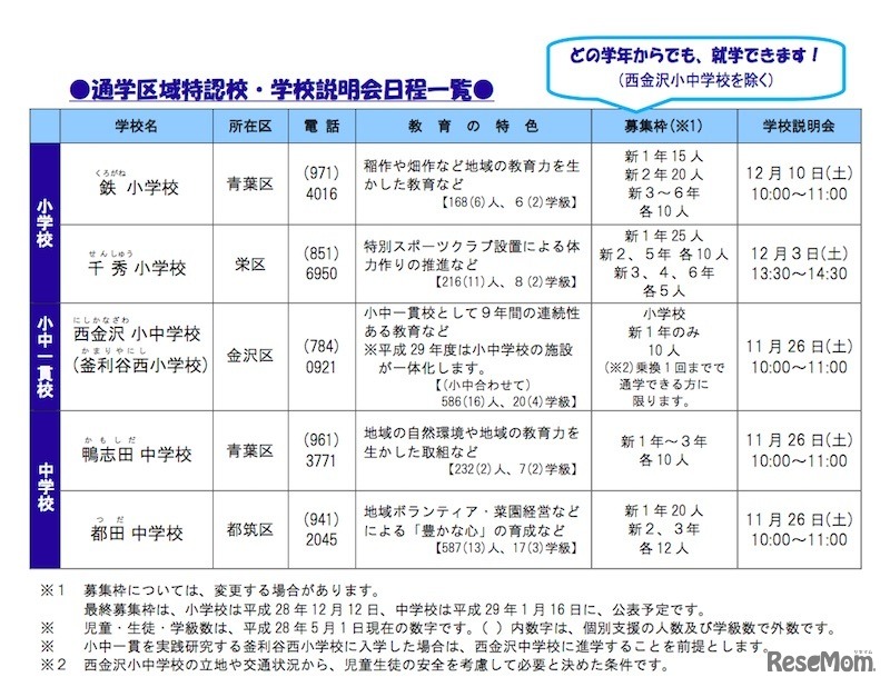
横浜市教育委員会は8月19日、平成29年4月の就学者を募集する通学区域特認校を公表した。通学区域外からの児童・生徒を募集するのは、小学校2校、小中一貫校1校、中学校2校。11月から12月にかけて、各学校にて説明会が実施される。
神奈川県内のすべての公立高校が出展する「全公立展」が2026…
2026年3月20日、青山学院中等部(東京都渋谷区)にて、全国か…
「大ゴッホ展 夜のカフェテラス」が2026年5月29日から8月12日…
日本医科大学多摩永山病院は2026年8月22日、小学生向け医療体…
東京都は、2026年9月19日から10月4日まで愛知県を中心に開催…
2026年4月29日、ジーニアス、エルカミノ、早稲田アカデミーが…
山梨県教育委員会は2026年5月26日、2027年度(令和9年度)山…
韓国(釜山)で2026年5月17日から25日まで開催された「第26回…
日本学生支援機構(JASSO)は2026年7月25日、「JASSO海外留学…
Language