advertisement
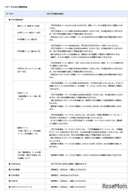
Z会は2月15日、運用システム障害に関する続報と登録フォーム開設について公表した。現在停止している新規申込みに関連し、登録者に受付再開日などを案内するほか、問合せ窓口として専用ダイヤルも開設した。
Z会ソリューションズは2025年12月6日、小学生とその保護者を…
ジャストシステムは、タブレットで学ぶ通信教育「スマイルゼ…
アローズは、ひとり親家庭・非課税世帯の子供たちを対象に同…
秋田県教育委員会は2025年12月11日、2026年度(令和8年度)秋…
河合塾本郷校は2026年1月10日と11日、東大志望者限定のイベン…
厚生労働省は2025年12月12日、第49週(12月1日~7日)のイン…