advertisement
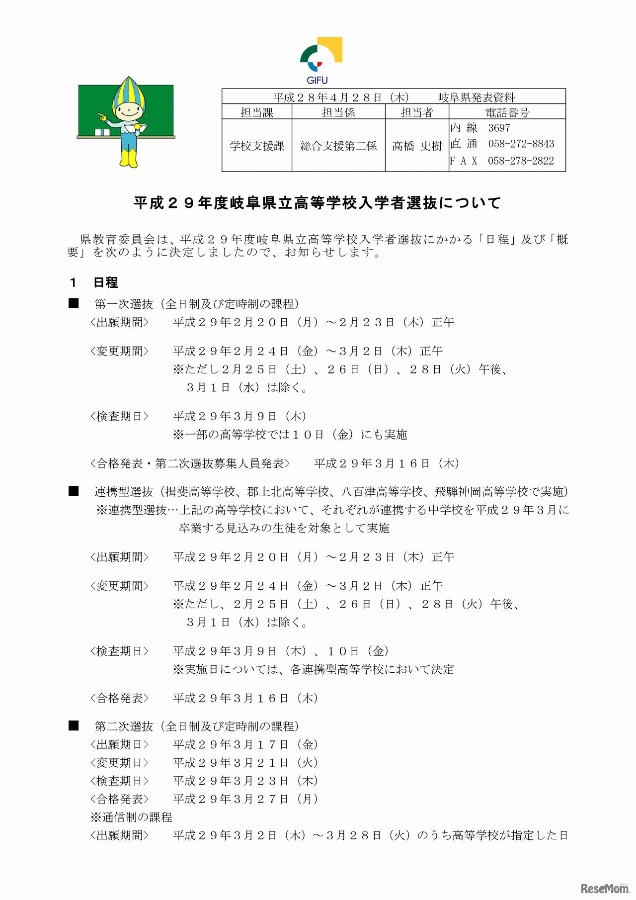
岐阜県は平成29年2月23日、平成29年度(2017年度)岐阜県公立高等学校の一次選抜・連携型選抜に関する出願状況・倍率を発表した。全日制の一次選抜における合計は、定員が14,520人に対し、出願者数は15,136人。志願倍率は1.04倍だった。
平成29年度(2017年度)新潟県立高等学校一般入学者選抜学力…
岐阜県教育委員会は2025年10月24日、2026年度(令和8年度)公…
栃木県教育委員会は2025年12月8日、2026年度県立中学校入学者…
東京都立中央図書館は2026年1月31日、2025年度公開講座「山手…
郁文館夢学園 郁文館高等学校は2026年2月14日、都立進学指導…
毎日新聞社は2025年12月10日、中学受験専門塾の日能研関西お…