advertisement
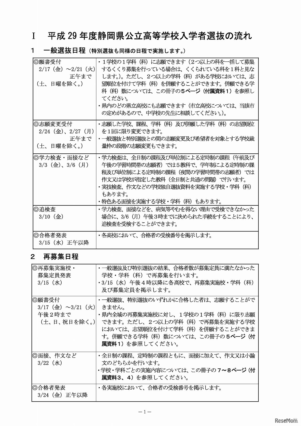
静岡県は平成29年2月27日、平成29年度(2017年度)の公立高等学校入学者選抜の志願状況(志願変更後)について発表した。全日制における合計は、募集定員21,471人に対し、志願者数(変更後)23,162人で、倍率は1.08倍だった。
平成29年度(2017年度)新潟県立高等学校一般入学者選抜学力…
静岡県静岡市にある私立中高一貫校の常葉大学附属橘高等学校…
栃木県教育委員会は2025年12月8日、2026年度県立中学校入学者…
大分県教育委員会は2025年12月5日、県立高校の2026年度(令和…
お茶の水女子大学理系女性育成啓発研究所は2026年1月11日、中…
日本学生支援機構(JASSO)は2025年12月9日、青森県東方沖を…
静岡県教育委員会は2025年5月13日、中学3年生を対象とした公…