advertisement

東京都、子どもの体力向上推進優秀校を表彰…雪谷高・北園高など 2枚目の写真・画像

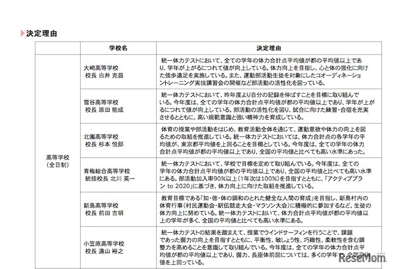
 東京都教育委員会は3月21日、平成28年度子どもの体力向上推進優秀校(都立学校)の表彰式を行った。表彰を受けたのは、雪谷高校、北園高校など全日制高校6校、定時制高校3校、特別支援学校3校の計12校。都教育委員会Webサイトには、各校の決定理由が掲載されている。

教育・受験 高校生
優秀校の一覧(全日制)
優秀校の一覧(全日制)

編集部おすすめの記事

特集

page top