advertisement
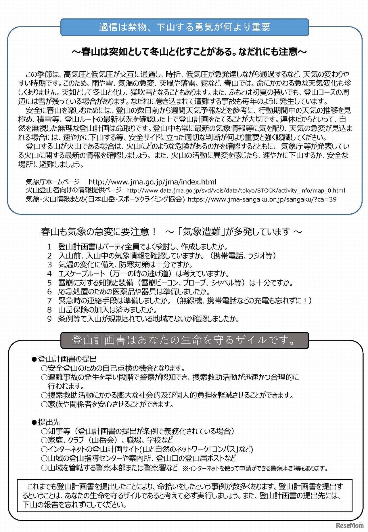
スポーツ庁は4月24日、ゴールデンウィーク中の登山事故防止に関する通知を行った。冬の登山だけでなく、連休前後の春山においても遭難事故が発生する可能性があることから、事故防止に向け万全の措置を取るよう注意を促した。
5月3~4日に富士スピードウェイで開催されたSUPER GT第2戦。…
警察庁は2025年12月18日、子供の性的ディープフェイク被害や…
第98回選抜高等学校野球大会の選考委員会が2026年1月30日に開…
こども家庭庁は2月6日、霞が関プラザホールにて「こどものま…
東京都交通局は2025年12月27日から2026年1月4日・10日から12…
TOKYO FMとソニーミュージックは、10代アーティスト限定の音…
2026年度(令和8年度)東京都立高等学校入学者選抜(都立入試…
Language