advertisement
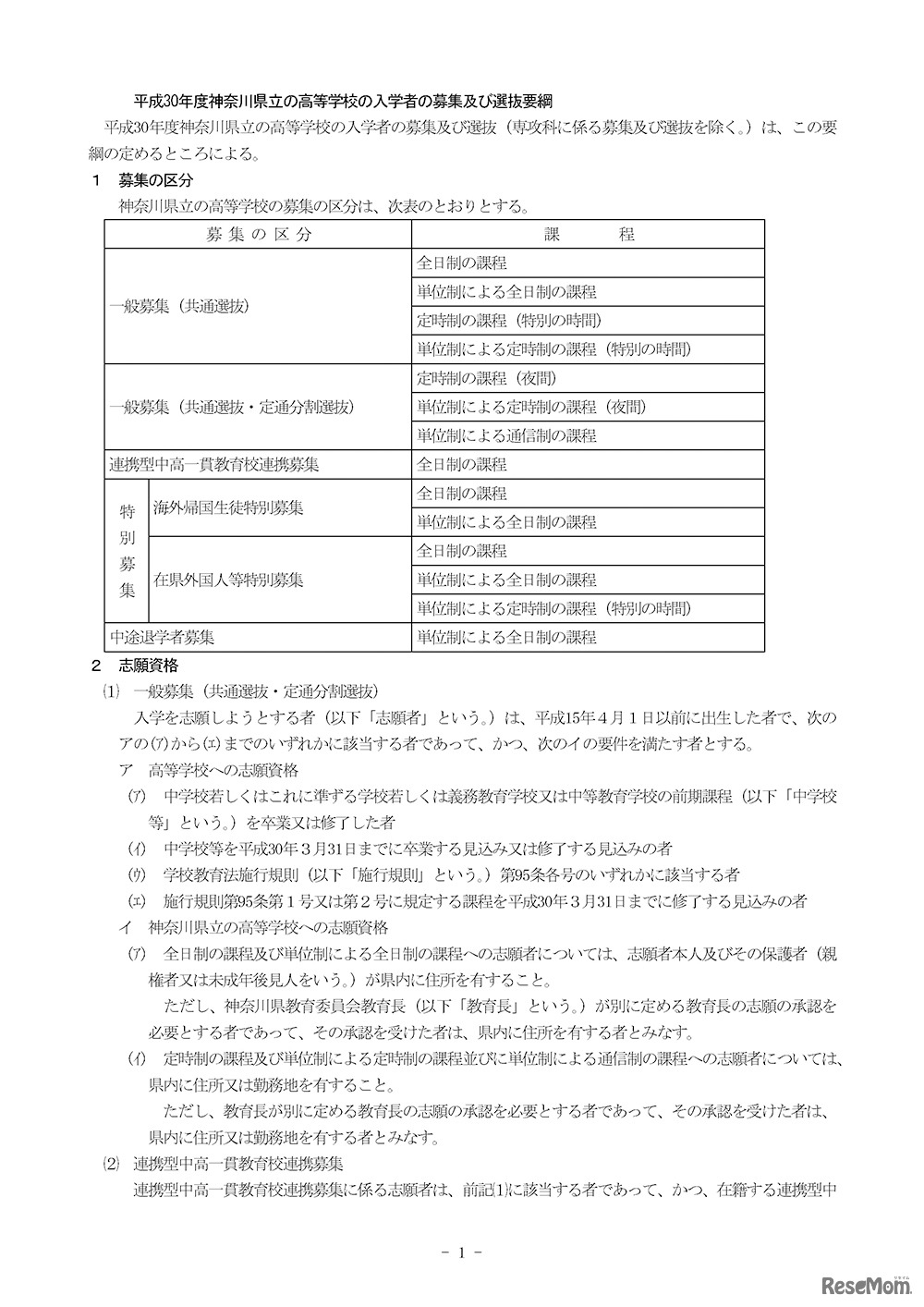
神奈川県教育局は2017年5月1日、2018年度(平成30年度)の公立高等学校の入学者募集および学力検査の日程などを発表した。共通選抜の募集は2018年1月29日から31日、学力検査は2月14日に実施する。
「イード・アワード2018 塾 中学生/個別指導の部」でやる気…
新年を迎え、気持ちを新たに、私立小学校では受験生向けのイ…
秋田県教育委員会は2025年12月11日、2026年度(令和8年度)秋…
お茶の水女子大学理系女性育成啓発研究所は2026年1月11日、中…
河合塾本郷校は2026年1月10日と11日、東大志望者限定のイベン…
神奈川県教育委員会は2025年11月28日、2025年度(令和7年度)…