advertisement
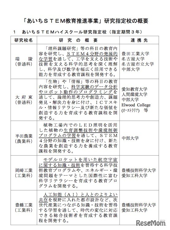
愛知県は5月29日、平成29年度「あいちSTEM教育推進事業」研究指定校を発表した。県立瑞陵高校や県立春日井工業高校など13校を選定。県Webサイト内に開設された「あいちSTEM教育推進事業」専用ページにて、事業の研究指定校や各事業の内容を紹介している。
東京都は山田進太郎D&I財団と連携し、2026年3月23日から31日…
大隅基礎科学創成財団は2026年3月22日、小中高生を対象にした…
東京大学は2026年3月8日、人工知能(AI)と物理学の融合をテ…
文部科学省は2026年1月30日、2026年度(令和8年度)国公立大…
生成AIの普及を受けて、受験における長期研究の実績が重視さ…
スプリックス教育財団は2026年1月28日、算数・数学の基礎とな…
2026年2月2日、東京・神奈川の2026年度(令和8年度)中学入試…