advertisement
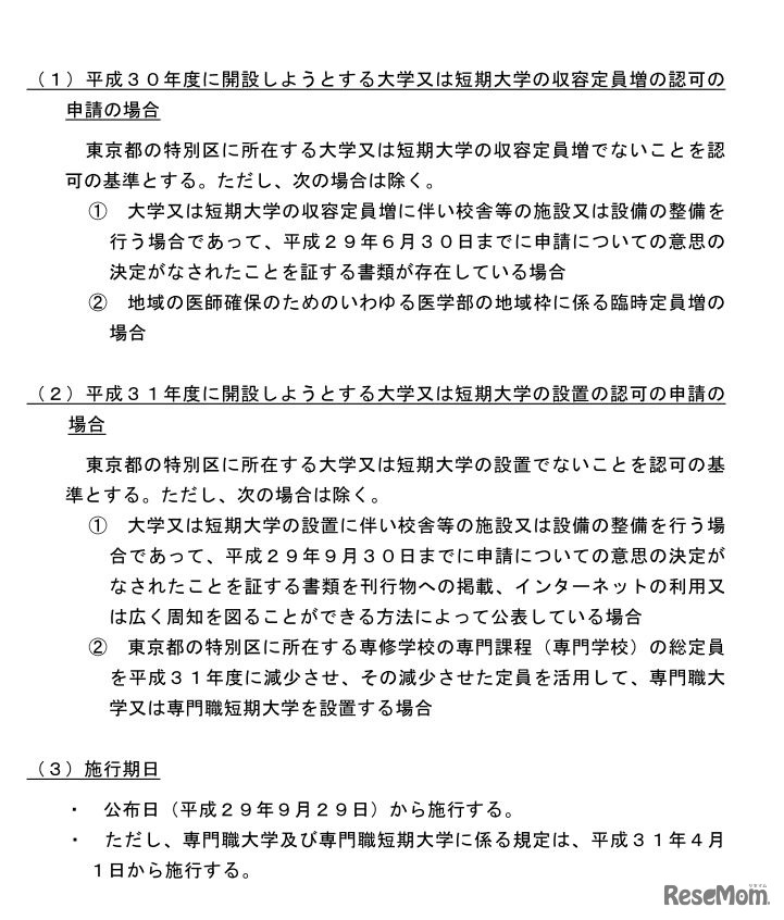
文部科学省は9月29日、平成30年度に開設しようとする大学・短期大学の収容定員増の認可申請において、東京23区に所在する大学・短期大学の収容定員増を原則として認めないとする基準の特例を公示した。
大学入試センターは2025年12月9日、2026年度(令和8年度)大…
Crimson Education Japanは2026年1月18日、「海外進学EXPO 20…
JR東日本は2025年12月17日から2026年3月31日まで、タイアップ…
池袋理数セミナーは、医学部進学者および医学部志望の在籍生…
NEXERとschola+(スコラプラス)は2025年11月11日から11月25…
河合塾グループの河合塾学園(本部:愛知県名古屋市、理事長…