advertisement
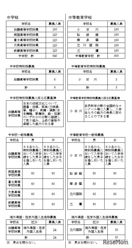
東京都教育委員会は10月12日、平成30年度(2018年度)都立高等学校などの第一学年生徒募集人員を発表した。高等学校全日制課程の募集人員は、前年度より530人減少し4万1,935人。11校が募集学級数を減らし、1校が募集を停止する。
「イード・アワード2018 塾 中学生/個別指導の部」でやる気…
東京都教育委員会は2026年3月3日、2026年度(令和8年度)東京…
日本英語検定協会は2026年3月10日、2025年度第3回「実用英語…
京都府教育委員会は2026年3月6日、2026年度(令和8年度)京都…
サントリーホールは2026年4月5日、「オープンハウス~サント…
東京都教育委員会は2026年3月5日、2026年度(令和8年度)東京…
Language