advertisement
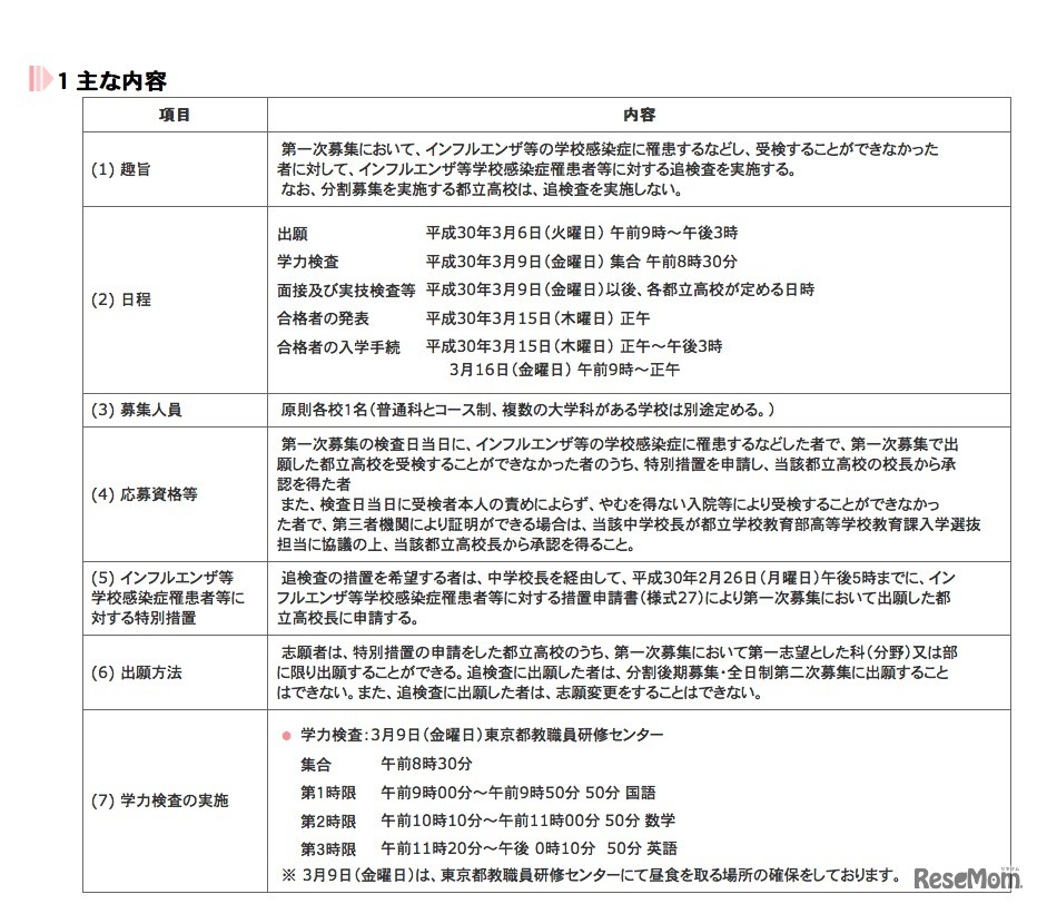
東京都教育委員会は平成30年1月12日、Webサイトに「平成30年度(2018年度)東京都立高等学校入学者選抜におけるインフルエンザ等学校感染症罹患者などに対する追試験の実施について」を掲載。追試験の日程や内容などについてまとめている。
「イード・アワード2018 塾 中学生/個別指導の部」でやる気…
奈良県教育委員会は2026年5月1日、2027年度(令和9年度)奈良…
類設計室は2026年5月18日、4月19日に東京都中央区立図書館で…
東京都教育委員会は2026年8月8日・9日の2日間、東京国際フォ…
鹿児島県教育委員会は2026年5月14日、2026年度(令和8年度)…
岩手大学は、2027年度(令和9年度)入学者選抜から教育学部に…
5月下旬の週末は、各地の中学校でイベントが開催される。今回…
北海道大学は2026年6月6日、札幌キャンパス6会場で「研究所・…
現地時間2026年5月9日から15日にかけて米国アリゾナ州フェニ…
新しい教育を担う私学の会は2026年5月24日、首都圏の私立67校…
Language