advertisement
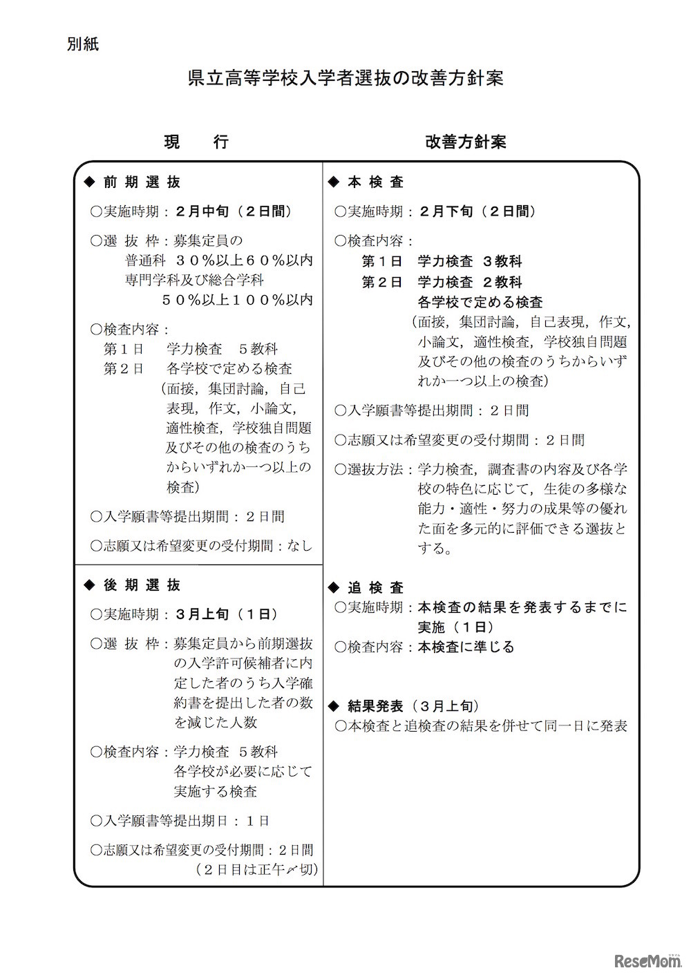
千葉県教育委員会は平成30年2月16日まで、県立高等学校入学者選抜の改善方針案について、県民からの意見を募集する。前期・後期と2回の受検機会がある現行の選抜から、本検査1回にまとめて実施する案で、平成33年度(2021年度)入学者選抜以降の導入を予定している。
川野小児医学奨学財団は、小児医学を志す医学生および小児医…
奈良県教育委員会は、県立高等学校入学者選抜における2027(…
2026年度(令和8年度)秋田県公立高等学校入学者選抜1次募集…
早稲田大学が運営する早稲田大学歴史館は、2026年3月16日に常…
先生の働き方改革を応援するラジオ風YouTube番組「TDXラジオ…
日本天文学オリンピック委員会は2026年3月14日、第5回日本天…
千葉県教育委員会は2026年4月1日、2026年度(令和8年度)千葉…
Language