advertisement

【高校受験2018】新潟県公立高入試、合格発表3/14…出題のねらいなど 3枚目の写真・画像

 平成30年度(2018年度)新潟県公立高校一般選抜の合格発表が、平成30年3月14日午後に各高校で行われている。新潟県教育庁は、出題のねらいなどをWebサイトに掲載。2次募集を実施する学校・学科は3月16日午後に公表される。

教育・受験 中学生
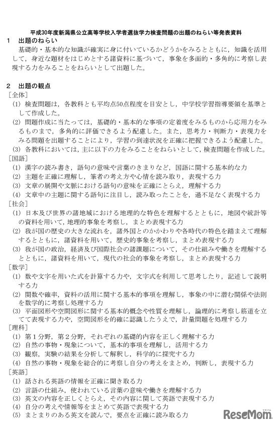
平成30年度新潟県公立高校一般選抜 学力検査問題の出題のねらい
画像出典:新潟県教育庁「平成30年度新潟県公立高等学校入学者選抜学力検査問題の出題のねらい等について」 平成30年度新潟県公立高校一般選抜 学力検査問題の出題のねらい

編集部おすすめの記事

特集

page top