advertisement
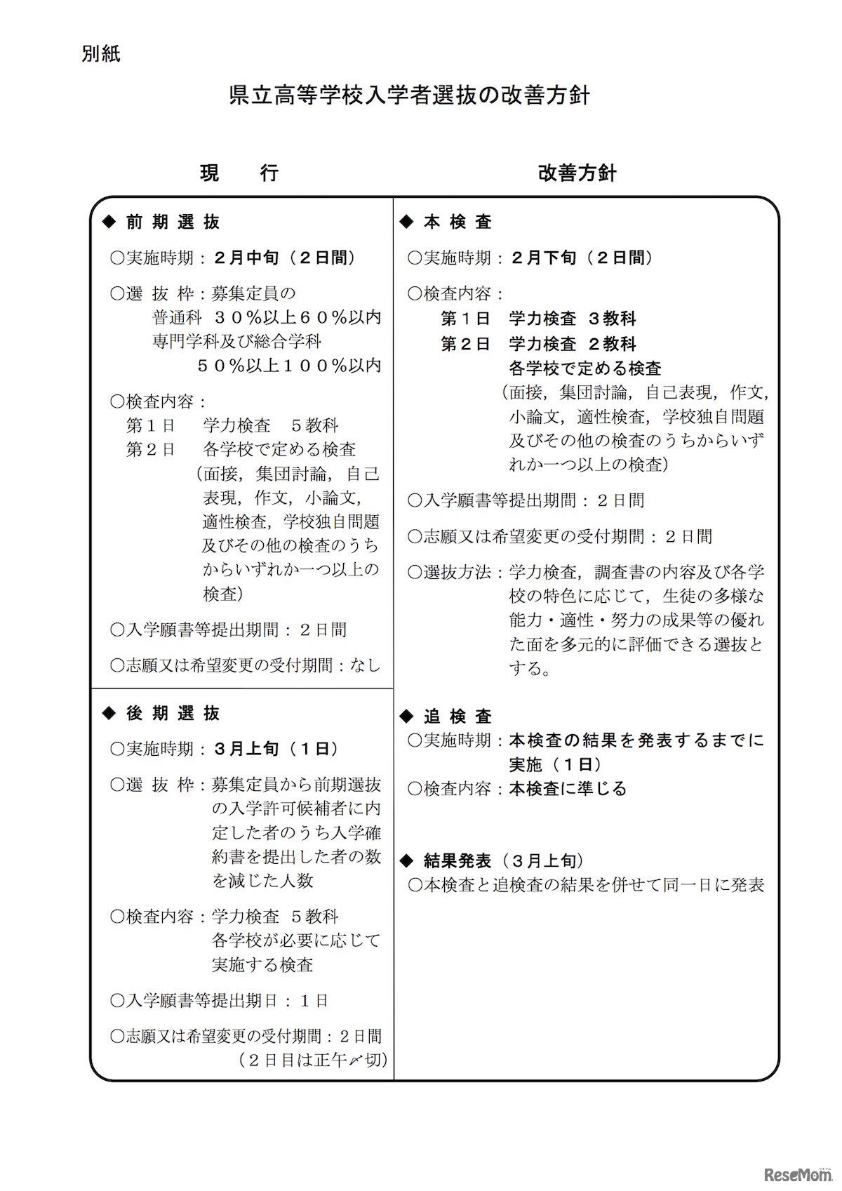
千葉県教育委員会は平成30年3月20日、県立高等学校入学者選抜の改善方針を公表した。現在の前期・後期選抜から、本試験1回にまとめた実施へ変更する。現在の小学校6年生が受ける平成33年度(2021年度)入学者選抜から開始される。
2026年春に文化祭や運動会を実施する、首都圏と関西の難関私…
川野小児医学奨学財団は、小児医学を志す医学生および小児医…
代々木ゼミナールは2026年4月4日、2026年度の私立大学一般入…
森ビルが運営する六本木ヒルズ展望台 東京シティビューは、人…
ファーマインドは2026年5月5日、ホームメイドクッキング日本…
早稲田大学理工学術院 英語教育センター尾島司郎研究室が主催…
2026年度(令和8年度)秋田県公立高等学校入学者選抜1次募集…
千葉県教育委員会は2026年4月1日、2026年度(令和8年度)千葉…
Language