advertisement
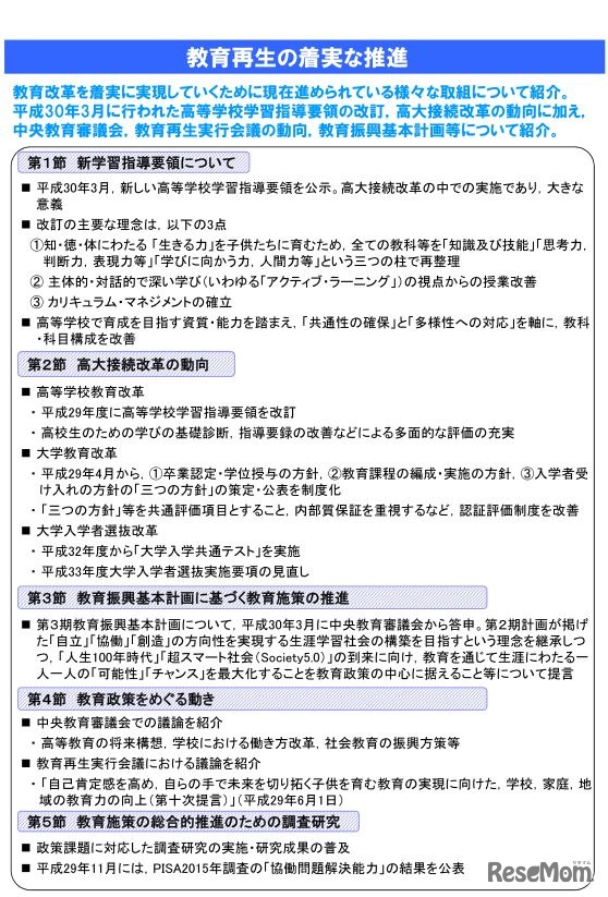
文部科学省は2018年7月13日、2017年度「文部科学白書」の概要を公表した。「学校における働き方改革」「教育再生の着実な推進」などを特集している。刊行予定は2018年7月下旬。
文部科学省は2026年5月22日、2026年3月新規高等学校卒業予定…
埼玉県教育委員会は2026年5月21日、2027年度(令和9年度)埼…
第20回アジア太平洋情報オリンピックが2026年5月9日・10日、…
2026年のオープンキャンパス情報が、各大学の公式Webサイトで…
今年もさまざまなテーマを取り上げた、第72回青少年読書感想…
大分県教育委員会は2026年5月22日、2027年度(令和9年度)大…
リセマム編集長・加藤紀子による連載「編集長が今、会いたい…
Language