advertisement
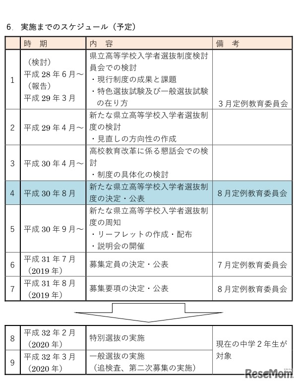
佐賀県教育委員会は2018年8月23日、平成32年度(2020年度)県立高校入試より選抜制度を変更すると発表した。2月の「特色選抜試験B方式」を2月に「特別選抜」として実施し、2月の「特色選抜試験A方式」と3月の「一般選抜試験」を統合し3月に「一般選抜」として実施する。
令和2年度(2020年度)福島県立高等学校一般入学者選抜学力検…
佐賀県教育委員会は2025年11月12日、2026年3月の中学校等卒業…
NEXERとschola+(スコラプラス)は2025年11月11日から11月25…
河合塾グループの河合塾学園(本部:愛知県名古屋市、理事長…
ベネッセグループの東京個別指導学院は、「ベネッセ文章表現…
北海道教育委員会は2025年12月5日、2026年度(令和8年度)公…