advertisement
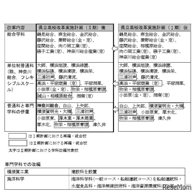
神奈川県教育委員会は平成30年(2018年)10月1日、「県立高校改革実施計画(II期)案」をWebサイトに公開した。平成32~35年度(2020~2023年度)に、県立高校8校を4校に再編・統合予定。そのほか、質の高い教育の充実、学校経営力向上のための取組みなども示している。
神奈川県は2025年12月22日から、麻しん患者に接触した人を対…
都立志望は減少し、私立人気が上昇。授業料無償化で選択肢が…
Benesse鉄緑会個別指導センターは2026年1月16日から18日まで…
博報堂教育財団こども研究所は2025年12月15日、「2025年の気…
東京都交通局は2025年12月27日から2026年1月4日・10日から12…
群馬県教育委員会は2025年12月17日、2025年度第2回「中学校等…
千葉県教育委員会は2025年12月18日、2027年度(令和9年度)以…