advertisement
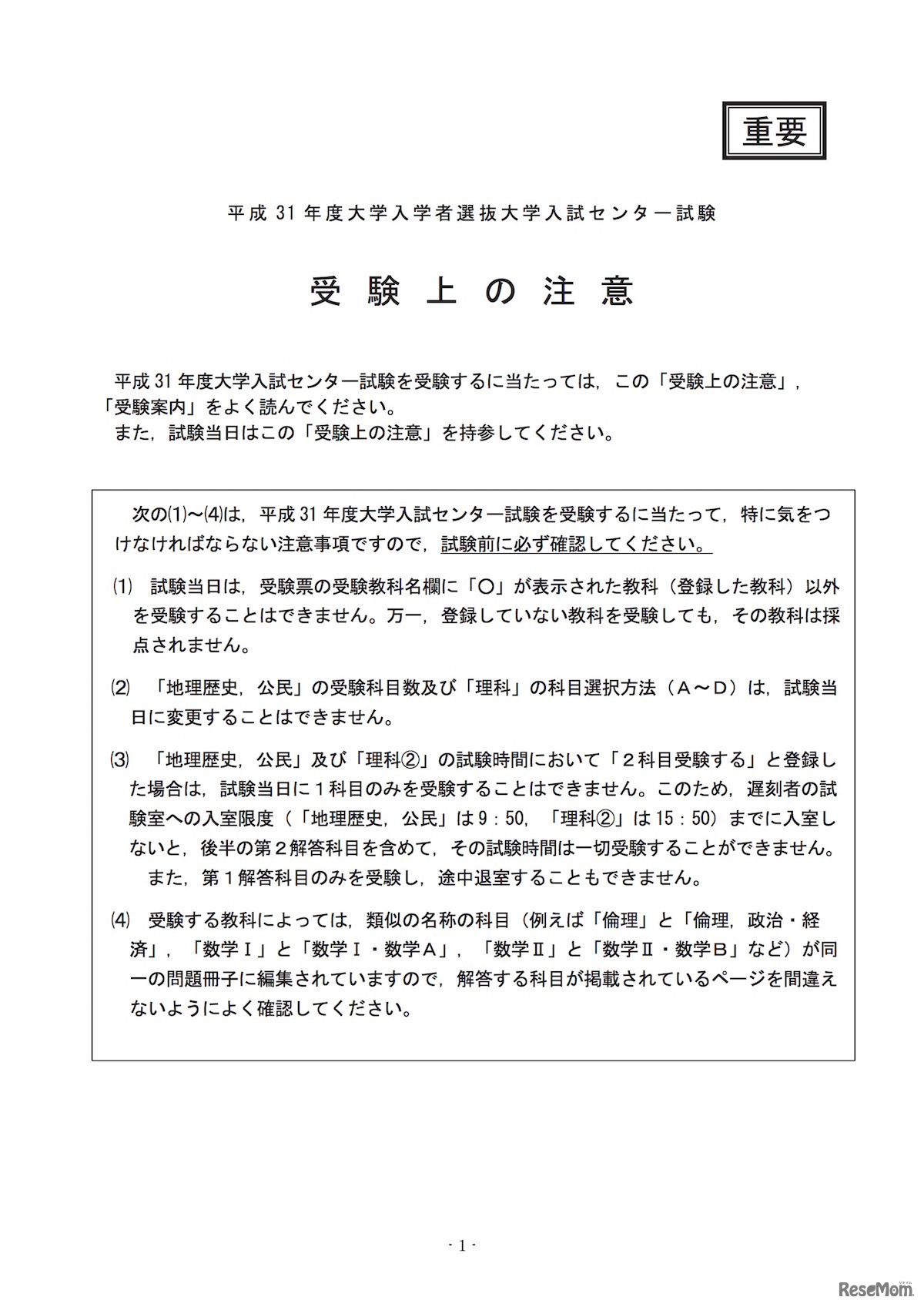
大学入試センターは2018年12月7日、平成31年度(2019年度)試験情報に「受験上の注意」「試験問題冊子の注意事項等について」「解答科目欄の不適切なマーク例」を掲載した。センター試験を受験するにあたり、気をつけなければならない注意事項をまとめている。
大学入試センターは2019年4月16日、2019年度大学入試センター…
医学部の不正入試問題に関連して文部科学省は、全国81の国公…
河合塾本郷校は2026年1月10日と11日、東大志望者限定のイベン…
2025年度(令和7年度)大学入学共通テスト(旧センター試験、…
秋田県教育委員会は2025年12月11日、2026年度(令和8年度)秋…
日本漢字能力検定協会は2025年12月12日、京都・清水寺で「今…